-
手机在线学国语 看视频轻松入门
2026-03-16 吃瓜 1810 次 网红故事
现今,借助手机,于线上观看视频用于学习语言的这一行为,已然是许多人用以提升自我的日常途径。不管是想要学说那标准的国语,还是试图去了解各地的语言文化,手机都能够提供丰富的学习资源。...
-
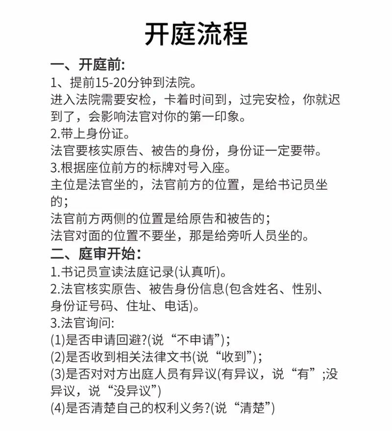
律师实务视频哪里看?庭审案例实操在线观看指南
2026-02-10 吃瓜 1640 次 网红故事
踏入当今数字化时代,在线去观看法律实务视频,成了法律从业者跟公众获取专业知识一条便捷的途径,它打破了时间方面与空间的限制,使得人们能够随时随地借助网络平台...
